擬推薦2017年度省級質量工程項目公示
發布人:教務處  發布時間:2018-01-08   瀏覽次數:992
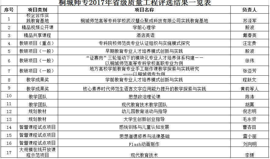
    根據安徽省教育廳《關於做好2017年度高等學校省級質量工程申報工作的通知》(皖教秘高【2017】188號)文件精神,經個人申報、係(處)推薦、學校組織專家評審,擬推薦2017年省級質量工程項目已評選完畢,現予以公示(見附表)。公示期內,如有異議可向校監察審計處和教務處反映。

公示時間:2018年1月8日-1月12日止。
 

監督電話:6181992(監察審計處)

谘詢電話:6181586(教務處  王老師)

電子郵箱:[email protected]

 

 教 務 處

                    2018年1月8日